Home
About APOT
Product
Project
Environment
CSR
News/Events
Publications
Career
Contact Us
Home
About APOT
Product
Project
Environment
CSR
News/Events
Publications
Career
Contact Us
ABOUT APOT
Company History
Shareholding Structure
Vision & Mission
Message from CEO
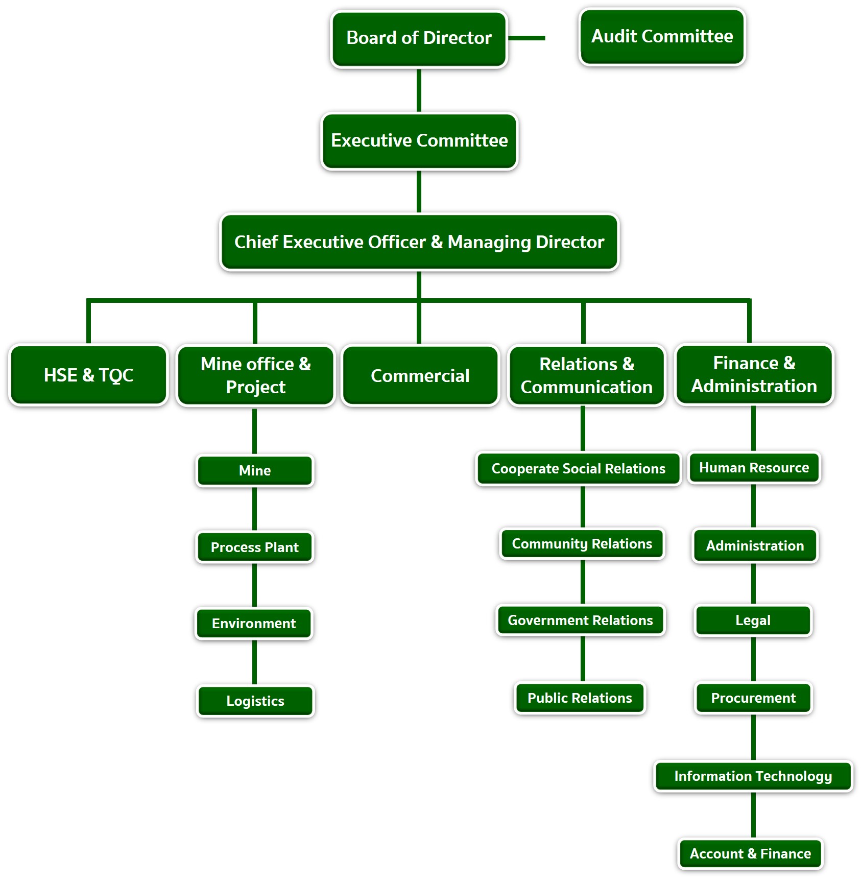
Organization Structure
Board of Directors
Management Team
Awards & Standards
Organization Structure